Каким припоем паять
Эти сплавы изготавливаются на основе олова, свинца, меди, никеля, или серебра. Для работы с монтажными платами и бытовой проводкой применяется оловянно-свинцовый припой (ПОС). Несмотря на большое разнообразие, их можно разделить на два вида:
- мягкие (температура плавления до 300°C);
- твердые (температура плавления свыше 300°C).
Форма выпуска любая: кусковая, проволока, порошок, паста. Универсальный вариант — проволока до 2 мм в диаметре. Ее удобно набирать на жало паяльника или вводить непосредственно в зону пайки.
Интересное предложение от производителей — паяльная паста, или порошок. Это мелкодисперсный припой, в который для вязкости добавляют жидкий флюс. Получается консистентный состав с высокой адгезией, которым можно паять без предварительного флюсования. Просто наносим пасту на контакты, и производим нагрев.
Можно работать без традиционного паяльника, с помощью паяльного фена. Благодаря тонкому помолу, припой плавится быстро, и моментально растекается по рабочей зоне (с помощью флюса).
Для начинающего мастера это неплохой вариант. Работать просто, но вы не сможете научиться качественно паять в тяжелых условиях: когда под рукой нет хорошего флюса и припоя.
Как сделать паяльный фен своими руками
Радиолюбители, которые намерены самостоятельно изготовить паяльный фен, обязаны знать то, что для создания такого устройства может подойти абсолютно любой старый аппарат. Иногда можно использовать кусок трубки из металла. Такие металлы, как медь и алюминий для этой работы не подходят. Конечно, необходимо учесть такой факт, что при нагреве элемент может стать очень горячим и увеличит массу паяльника, а это сделает его использование некомфортным в течение большого отрезка времени. Из этого следует, что необходимо использовать только специализированную жароустойчивую ткань.
Паяльные фены в основном делаются стационарного исполнения. В этом случае нужно хорошо зафиксировать изделие на неподвижной основе и передвигать плату при пайке схемы. Конечно, такая конструкция имеет много недостатков. Чтобы сделать паяльный фен своими руками, очень часто применяют устаревшие фены, потому что они оборудованы пластинами из слюды, которые могут выдержать большую температуру. Для этого элемента нужно сделать специальное основание, которое будет хорошо переносить большие нагрузки.
Нагревательные спирали необходимо делать только из довольно мягкого нихрома. Фехраль для этой цели не подходит, потому что он очень жесткий
Большое внимание стоит уделить максимальной мощности паяльного фена, так как флюс не сможет расплавиться из-за недостаточной температуры. Но стоит напомнить, что при слишком большой температуре радиодетали могут выйти из строя
Конструкция
Строение аппарата не имеет принципиальных отличий от других приборов для генерации потоков горячего воздуха. Основными узлами конструкции являются:
- Рукоятка и корпус. К материалу изготовления предъявляется единственное требование – устойчивость к длительным температурным воздействиям. Чаще всего в качестве основы используют керамику или эбонит. Если производственные условия подразумевают длительную эксплуатацию, например, держатель дополнительно обматывают жаропрочной тканью.
- Сопло. Изготавливается из стали. Как показала практика, этот металл лучше всего справляется с постоянными перепадами температур. Стоимость насадок из других сплавов гораздо выше.
- Нагревательный элемент. К термоэлементу предъявляют особые требования – сохранение формы при нагреве. Данному требованию лучше всего соответствует витая проволока из нихрома.
- Вентилятор. Прибор имеет ограниченные размеры, поэтому вентилятор должен сочетать в себе компактные габариты и высокую производительность для создания устойчивого потока воздуха.
Конструктивные особенности
По сути, устройство представляет собой самый обыкновенный фен. Внутри него размещена нагреваемая спираль, которая посредством механизма подачи воздуха отдаёт тепло элементу. Свежий воздух, поступая на спираль, не даёт ей перегреться и при этом нагревает до нужной температуры обрабатываемую деталь. Состав прибора обычно прост:
- нагревательный элемент;
- вентилятор, подающий воздух;
- корпус;
- система включения/выключения.
Зачастую паяльный фен входит в комплект паяльной станции — устройства, которое способно выполнять большой спектр задач, связанных с пайкой электронных схем или их демонтажом. С его помощью можно обрабатывать как металлы и их сплавы, так и различные виды пластмасс. Например, для придания термоусадки при совмещении пластиковых элементов.
Печатные платы
После того, как нашёл корпус, под этот корпус начал переделать печатные платы, которые были на сайте «Паяльник». В частности, на плате контроллера (Main) убрал выпрямитель из диодов и диодную сборку, так как в них не было необходимости в моем случае, ну и подогнал размер платы под мой корпус.

Основная плата. Вид со стороны деталей.

Основная плата. Обратная сторона
Плату индикаторов и управления (кнопки и регулятор), тоже полностью переделал под свой корпус.

Плата индикаторов.

Плата индикаторов, обратная сторона.
Все стабилизаторы (317 и 7805) на основной плате установлены на небольшие радиаторы. Так же на радиатор установлен и симистор ВТ139, который управляет нагревателем фена. Радиатор на нём немного больше и сам он размещён на отдельной плате.

Плата управления нагревателем термофена
Блок питания, как я уже говорил, в моём варианте импульсный. Ну мне так было проще. Собран он на отдельной печатной плате:

Плата БП. Вид со стороны деталей.

Плата БП. Обратная сторона.
Особенности конструирования самодельного термофена
Основное исходное требование для термофена для пайки своими руками можно сформулировать так: аппарат должен создать поток горячего воздуха с температурой до 800ºС при мощности нагревательного элемента не менее 2,5 кВт. Кроме того, все детали такого фена должны быть доступными и недорогими. Обычные бытовые фены не подходят по этому требованию и по температуре, и по мощности.
Спираль нагрева для термофена не должна быть слишком длинной, иначе он будет медленно греться.
Конструкция, как правило, может быть двух типов: стационарная и ручная. Стационарный термофен сделать проще, так как не ограничиваются габариты аппарата и не надо думать о температуре на ручке. Однако в этом случае фен (в данном случае как разновидность паяльника) закрепляется неподвижно, а перемещать нужно деталь. Это обстоятельство намного усложняет работу. Более перспективна, хотя и сложнее, ручная переносная конструкция, которая должна быть малогабаритной и иметь возможность держать ее незащищенными руками.
Одна из основных проблем – нагревательный элемент. Нагреватели в бытовых приборах (фены, паяльник) не подходят по мощности. Нужный нагревательный элемент придется изготавливать самостоятельно из нихромовой проволоки диаметром 0,3-0,7 мм. Проволока большего диаметра способна обеспечить большую мощность, но достичь при этом нужной температуры будет гораздо сложнее. Для компактной укладки нагревательного элемента из проволоки ее придется навить в виде спирали диаметром 5-7 мм.
Спираль нагревательного элемента должна расположиться на каком-то цилиндрическом основании (в виде трубки или полого конуса) из материала с большой термической стойкостью. Здесь трудно обойтись без фарфора или кварцевых элементов. Такое основание можно извлечь из бездействующих бытовых фенов, но рекомендуется использовать кварцевый изолятор трубчатой галогенной лампы для прожекторов мощностью 2,2-2,5 кВт. Если взять перегоревшую такую лампу, то эта деталь самодельного термофена может обойтись бесплатно.
Насадки для термофена.
В качестве нагнетающего элемента нужен стандартный малогабаритный вентилятор. При изготовлении термофена своими руками этот элемент обойдется наиболее дорого. Нагнетатель можно взять из любого мощного бытового фена. Из стандартных вентиляторов можно порекомендовать модель BAKU8032 с производительностью 30 л/мин. Такой вентилятор работает от сети 220 В и имеет мощность порядка 400 Вт. Наиболее простой и дешевый вариант, который может удовлетворить требования, это малогабаритный компрессор для аквариума. Его необходимо устанавливать с ресивером, т.е. с накопителем воздуха. Для этого подойдет любая небольшая пластиковая бутылочка, так как в месте ее установки разогрева не происходит, а поток горячего воздуха направлен в противоположную сторону. Да и сам нагнетатель воздуха не подвергается термическому воздействию.
В конструировании корпуса термофена возможны два варианта. Можно использовать материал с очень высокой термоизоляцией, например фарфор или керамику, но это вызовет усложнение конструкции и значительное удорожание. Наиболее рационален второй вариант, заключающийся в надежной термической изоляции канала распределения горячего потока и нагревательного элемента. В таком случае материал корпуса не подвергается термическому воздействию, кроме участка, прилегающего к соплу аппарата.
Для ручки инструмента можно использовать корпус любого старого бытового фена.
В качестве основной части корпуса (включая ручку) можно использовать корпус от любого старого бытового фена крупных размеров (чем старее год производства, тем лучше). Носик корпуса, т.е. участок сопла, необходимо выполнить из термоизоляционного материала, который сам выдерживает температуру до 800ºС и одновременно изолирует остальную часть корпуса от воздействия такой температуры. Непосредственно сопло термофена надо сделать металлическим, чтобы учесть возможные касания с расплавом при пайке. Термическая изоляция хорошо обеспечивается кварцевыми элементами (пластины, трубки), слюдой, стеклом или стекловолокном, керамикой, фарфором и т.д. При сборке аппарата понадобится специальный термостойкий клей.
В конструкции самодельного термофена для пайки нужно предусмотреть, во-первых, пусковой выключатель, во-вторых, механизм регулирования мощности (температуры) нагревательного элемента и скорости потока воздуха. Для этого должны быть предусмотрены плавные регуляторы – реостаты. Систему регулировки можно использовать от старых бытовых приборов, если эти элементы находятся в исправном состоянии. В качестве пускового выключателя можно использовать кнопочный или клавишный механизм.
Фен из паяльника
Известно немало случаев, когда у домашних мастеров получалось изготовить прибор для пайки из обычного фена для сушки волос, строительного фена и даже паяльника. Но в последнем случае приходится производить серьёзные переделки. Дело в том, что паяльник изначально не имеет специальных устройств подачи воздуха, а создать их гораздо сложнее, нежели нагревательный элемент.
Вне зависимости от того, какое из перечисленных выше устройств вы решили использовать в качестве основы для изготовления прибора для пайки своими руками, вам необходимо позаботиться о том, чтобы готовый фен мог поддерживать заданную температуру.
Если вы нашли хороший строительный фен с термостатом, то будьте готовы внести в его конструкцию определенные изменения. А это неизбежно приведет к тому, что температурная шкала на нём не будет отображать реальные показатели, создаваемые прибором на печатной плате.
Поэтому советуем вначале протестировать ваш самодельный прибор для пайки при помощи контактного цифрового термометра. Если после многочисленных испытаний температура останется в диапазоне 190−240 градусов, то это означает, что ваш фен готов к работе. Если же вы наблюдаете некоторые отклонения, то придётся дополнительно поработать над его конструкцией и довести температурные показатели до оптимальных.
Сложнее всего изготовить прибор для пайки из паяльника. Дело в том, что здесь придётся не только стабилизировать температуру, но и каким-то образом решить проблему подачи воздуха, а для этого вам придётся всё делать с нуля.
- Для создания такого прибора для пайки вам понадобится нагревательный элемент, который располагают в стеклянной трубке, а уже через неё с другого конца будет подводиться воздух.
- От жала паяльника придется избавиться.
- Для надлежащей работы воздух должен поступать в трубку напрямую через спираль, которая, в свою очередь, будет его нагревать.
- Второй конец трубки должен быть немного длиннее первого. Впоследствии к нему вы подключите шланг для накачки воздуха. В качестве подходящих механизмов, на которые будет возложена такая задача, можно выбрать переделанный аквариумный компрессор, выполненный своими руками мех из пластиковой бутылки, или можно вообще отказаться от таких приспособлений и нагнетать воздух ртом.
Поскольку при создании такого фена возникает больше всего проблем (настройка температурного режима, отсутствие возможности регулировки интенсивности нагрева), вам придётся потратить на его изготовление немало времени и сил, но даже в этом случае вы не будете уверены, что такой фен будет поддерживать настроенные вами показатели. Лучше всего в качестве основы использовать обычный дешевый строительный фен, а паяльник вы можете использовать для других целей.
Паяльные станции

Для выполнения качественного ремонта требуется профессиональное оборудование. Торговая сеть, площадка AliExpress предоставляют широкий выбор разнообразных приборов. Работу сложных электронных устройств производят только при помощи специальной паяльной станции.
Сейчас имеется огромный выбор изделий, однако перед их приобретением специалисты рекомендуют разобраться с их видами, назначениями, возможностями.
Контактные
Станция имеет вид паяльника, оснащённого электронным регулятором температур. Приборы для спайки определяют на категорийность по припоям:
- оловянно-свинцовыми;
- припоями без свинца. В такой прибор встраивают нагреватель мощностью (до 160 ватт) и высокой температурой плавления. С температурным регулятором проще спаивают легкоплавкий припой со свинцом.
Аналоговые, цифровые, индукционные

На разделение типов спаивающего оборудования влияет принцип действия управляющего блочка.
Аналоговые.
Температура стабилизируется при условии, что нагреватель работает, пока жало прогревается до определённых температур, потом питание автоматически отключится.
При опускании температуры до определённого уровня нагреватель включается и опять нагревает сердечник. За работой прибора следит электромагнитное реле, оно управляется при помощи электроники и термодатчика.
Оборудование относительно недорогое, однако отличается низкой точностью, при которой происходит перегрев жала, и как следствие, смена сердечника.
Цифровые.
Спайку производят нагревателем. Управляет процессом PID-регулятор программой, заложенной в микроконтроллере. Цифровой контроль считается более точным.
Индукционная.
Эта станция производит нагрев жала за счёт импульсной катушки, функционирующей при колебаниях с высокой частотой, образующих в покрытиях из ферромагнетиков вихревого тока. Прогревается жало до определённой температуры (точка Кюри), затем при изменении магнитных свойств, прогрев заканчивается.
Паяльный фен из автоприкуривателя
Если у вас не осталось других вариантов, то изготовить своими руками паяльный фен можно и из автомобильного прикуривателя.
Чтобы превратить его в устройство для пайки, понадобится приварить к нему удобную ручку и подать напряжение 12−14 В, которое можно получить из бортовой сети автомобиля.
При использовании такого самодельного фена рабочая поверхность будет нагреваться за счёт тепла, создаваемого инфракрасным излучением.
Фактически это приспособление даже феном для пайки считать некорректно. Это, скорее, паяльная мини-станция.
Этим феном вы сможете нагревать необходимые участки на печатной плате, а также паять расположенные на ней элементы. Но не ждите, что температура пайки при использовании такого фена будет оставаться стабильной. Температуру придется подбирать опытным путем, а зависеть она будет от расстояния между прикуривателем и областью пайки.
Ещё один недостаток такого самодельного паяльного фена — он будет нагревать не только нуждающиеся в пайке элементы, но и расположенные вблизи них участки. Поэтому работу таким феном обязательно осуществляют с использованием экранов. Плюсом такого приспособления является то, что вам придется вносить минимум изменений в конструкцию инструмента и понести мало расходов. Конечно, результат первой пайки вас может не удовлетворить, однако с опытом вы наверняка с этим справитесь и научитесь правильно использовать дополнительные экраны и не допускать перегрева микросхемы.
Выход из строя бытовой техники — неприятное событие, которое вынуждает владельцев обращаться в сервисные центры по ремонту, платя за их услуги немалую сумму денег. Но у кого-то может возникнуть желание научиться самому устранять мелкие неисправности. К сожалению, такой возможностью могут воспользоваться не все из-за отсутствия специального дорогостоящего оборудования.
Однако в действительности изготовить оборудование для пайки можно самостоятельно. Для этого можно использовать в качестве основы фен для волос, строительный фен или обычный паяльник. И не стоит пугаться трудностей, которые могут возникнуть во время превращения одного из вышеперечисленных устройств в прибор для пайки.
В сети имеется много схем, из которых можно понять, как даже без отсутствия специальных знаний изготовить из обычного прибора оборудование для пайки. Нужно только внимательно изучить все тонкости процесса и повторить его, после чего вам уже не понадобится при возникновении новой поломки бытовой техники обращаться в сервисные центры.
Установка и изоляция спирали

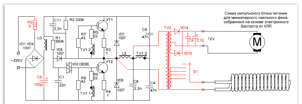
Схема импульсного источника питания для миниатюрного паяльного фена, собранная на основе балласта КЛЛ.
Спираль помещаем в корпус лампы. Полученный элемент помещаем в капсулу из фольги. Отраженное излучение только усилит мощность фена, наружу будет поступать минимум тепла.
Нагревательный элемент необходимо расположить в корпусе паяльника строго по центру. Сделать это можно так: элемент в несколько слоев заматывается в нить из асбеста, чтобы равномерно наращивался его диаметр.
Полученное изделие можно помещать в корпус, но только при условии, что через ручку бывшего паяльника уже подведена трубка, подающая воздух от компрессора. Главное, чтобы он обеспечивал подачу воздуха около 30 л за минуту.
Может подойти даже кулер от компьютера, помещенный в специальный корпус. А теперь собираем все детали в единое изделие – и термофен можно считать законченным.
Что паяют с помощью данного инструмента
В бытовых условиях его использование незначительно. Прибор направлен на качественное и быстрое выполнение большого объема работ. Зачастую мужчины, производящие ремонт бытовой техники и паяющие радиодетали в быту, и вовсе не знают о его существовании. Кроме пайки микросхем, можно выполнить еще большой ряд работ.
Вам это будет интересно Рейтинг лучших паяльных станций

Можно обрабатывать линолеум
Например, это устройство часто используется при ремонтных работах, а именно:
- В процессе укладки линолеума.
- Материалов с плёночным покрытием.
- Пайки пластмассы и других материалов, которые легко поддаются плавкости при высоких температурах.
Можно запаивать пакетыВажно! Стоит помнить о правилах личной безопасности
Конструкция паяльного фена
Пригодился бы делу конструирования подержанный фен для волос. Выкладывают магазины максимум за 200 рублей, быть может, найдется дома бесплатный. Для сравнения, строительный стоит 800 рублей, подойдет ли для пайки, Бог знает. Пробуйте. Стоит ли экономить гроши, решайте сами. Обзор рассматривается экспериментом, смеха ради. Выиграть 15$, потратив кучу времени, проиграв в отношении безопасности – выгода сомнительная. Опыт интересен, если заняться нечем, приступим.

Строительный и гигиенический фены
В роликах умельцы создавали фены, брали стальную трубку. Алюминиевую поостерегитесь ставить, медь слишком тяжелая (относительно стали). Недостаток прежний: удержать массивный прибор не представляется возможным. Писали про станки индукционного подогрева. Говорилось: высокие температуры портят медный индуктор. Вызвано вторичным теплом, отдаваемым расплавляемой деталью инфракрасным, конвекционным путем. Упоминалась керамическая жаропрочная ткань, выдерживающая температуры свыше 1000 градусов Цельсия без ущерба. Параллельно приводился список материалов, применяемых, не боящихся нагрева.
С паяльным феном ситуация схожая. Металл раскалится докрасна – как удержать одной рукой? В любительских видео паяльный фен лежал неподвижно на стойке, плата с навесными элементами двигалась относительно него. О неудобстве методики догадается каждый, знакомый с радиолюбительством. Понятно, хотелось ощущать под рукой нечто лучшее… Если читателям посчастливится раздобыть жаропрочной ткани — самые никудышные экземпляры температуру 800 градусов Цельсия держат — проблема будет в значительной мере решена. Напомним: в индукционных плавильных установках ткань охватывает спираль, защищая от раскаленной докрасна заготовки. Материал прокладывается снаружи, большой нагрузки нести не будет. Хватит нескольких слоев, чтобы поверх приспособить домашнюю варежку для духовки удерживать прибор.

Чем хорош для конструирования старый фен для волос? В простых дешевых моделях найдем слюдяные пластины, легко держащие температуру. Спирали паяльного фена раскаляются докрасна, следовательно, изыскивается прочное основание, не боящееся нагрузки. Подойдет стоящее под высокоомной проволокой. Спирали соединены крестовиной – здорово. Пару слов о спиралях: используем мягкий нихром (жесткий фехраль), который требуется закупить. Не проблема – сеть полна магазинами. Фехраль жестче, неуместен случаю.
Возник вопрос определения мощности. Слишком сильный жар поплавит флюс, может сжечь микросхемы. Радиолюбитель знает: слишком мощный паяльник худший враг электронных компонентов, составляющий конкуренцию статическому электричеству. Неумелыми руками жало становится настоящим орудием убийства микросхем, навесных элементов. Сложные компоненты имеют неимоверное число ножек, расплавление флюса требует времени.
Вопрос навеян видео Ютуба: начинающий радиолюбитель описывает первый опыт изготовления паяльного фена неудачным, мощности не хватало, приходилось минуту ждать плавления флюса. Понятно, редкий индивид готов пройти испытания, приходится держать схему голыми руками возле неподвижного паяльного фена. Предлагаем читателям изучить рынок, определить, какая мощность характерна конструируемому класса приборов, найти удельное сопротивление нихрома, просчитать эффект Джоуля-Ленца, чтобы избежать скуки, частично проделаем работу.

Измерение температуры фена тестером
Особенности фенов для пайки
Устройство фена для пайки.
Термофен относится к устройствам для пайки легкоплавких материалов при помощи нагреваемой струи воздуха. Помимо главной функции спаивания элементов, подобное приспособление можно применять для обработки теплым воздухом оснований материалов для удаления краски или прогрева заготовки.
Самодельный фен состоит из корпуса с высокой термостойкостью, приспособления для нагрева и изделия, которое нагнетает поток воздуха. Воздух в устройстве нагревается до 600-700°С. Чтобы обеспечить подобный нагрев, мощность приспособления для нагрева должна составлять более 1,5 кВт. Важным элементом подобного фена является устройство регулировки температуры. Чаще всего есть возможность выбирать между 300 и 500°С. Температура, которая может быть достигнута на основании спаиваемых материалов, может регулироваться и расстоянием от сопла устройства до детали. Большую часть фенов можно настроить так, чтобы в случае отдаления сопла на 6-7 см от обрабатываемого изделия поток воздуха уменьшал температуру в несколько раз.
Достаточно часто подобные конструкции используются для того, чтобы снять старый слой краски с основания материалов. В подобном случае понадобится максимально возможная температура воздушного потока. При подобном нагреве краска размягчится и отслоится от основания заготовки. Конструкция используется и для искусственного старения заготовок из дерева. Чтобы это сделать, нужно нагреть фен до 500°С и удалить сопло устройства на 1 см или более от основания. Горячий воздух может использоваться в процессе сушки покрытий.


































