Чем отличаются никель-кадмиевые аккумуляторы от литиевых
Начиная с середины прошлого столетия наступила эра никель-кадмиевых гальванических элементов. Сегодня этот тип солевых аккумуляторов по прежнему востребован, и в некоторых показателях превосходит литиевые. Из-за практичности и безопасности они применяются в ручном инструменте, в шуруповертах и дрелях. Сильные стороны никель-кадмиевых аккумуляторов:
- низкий риск перегрева, так как внутри идет эндотермическая реакция с поглощением тепла:
- герметичный металлический корпус прочен, прибор сохраняет работоспособность даже при -40 0 С;
- срок службы до 8 лет, при условии правильной эксплуатации;
- доступная стоимость.
Существенными недостатками этого вида источников энергии считают эффект памяти и длительный цикл зарядки, 12-14 часов. Заряжать аккумулятор можно только после посадки напряжения на ноль и под завязку. Иначе емкость будет уменьшаться.

Литий-ионные аккумуляторы относятся к новому классу гальванических элементов на щелочной основе, с большой плотностью заряда. Они не имеют эффекта памяти, заряжаются на любой остаточной емкости, но требовательны к эксплуатации.
Условия работы литий-ионных аккумуляторов:
- Велик риск перегрева и КЗ при перезаряде и в окружающей среде при +60 0 С и выше. На минусовой температуре работают только литиево-железо-фосфатные элементы.
- Корпус прочен, имеет дополнительную защиту от перегрева, КЗ и опасных напряжений.
- Емкость литиевых аккумулятора в 2 раза больше чем кадмиевых, подзаряжать можно в любой момент.
- Изделие не терпит перезаряда, посадки ниже 2,5 В.
- Емкость уменьшается при работе и хранении примерно 3 % в год.
- Стоимость одного элемента примерно 100-130 рублей.
Литиевые аккумуляторы можно зарядить быстро примерно за час. Полный цикл двухэтапной зарядки составляет около 3 часов. Изделия по габаритам больше, чем кадмиевые, но их нужно в 2 -2,5 раза меньше, инструмент становится легким, работоспособность длительная, подзарядить можно при любом простое.

В общий класс литиевых аккумуляторов входят литий-ионные и литий-полимерные. По типу применяемого активного вещества они подразделяются:
- литий-кобальтовый;
- литий-марганцевый;
- литий-никель-марганец-кобальт-оксидный;
- литий-железо-фосфатный;
- литий-никель-кобальт-алюминий-оксидный;
- литий-титановый.
Каждый вид литиевых аккумуляторов работает в своих параметрах, имеет характерную емкость, заряд, сопротивление. В тяговых аккумуляторах для погрузчиков, штабелерах и другой аккумуляторной техники, работающей в тепле, важна емкость батареи, мобильность, КПД. Здесь свинцовые аккумуляторы уступают по всем параметрам. Используют литий-железо-фосфатные батареи. Они не пожароопасны, работают при большом минусе и не боятся глубокой разрядки, но не ниже 2 В.
| Критерий | Свинец | ЛИА |
| Емкость Вт/кг | 25 | 110 |
| Ток разряда | 0,1С | 3С |
| К-во циклов заряд/разряд | 700 | 5000 |
| КПД. % | 80 | 97 |
| Срок службы, лет | 3,5 | 25 |
В автомобильной технике в качестве стартерного аккумулятора кислотные АКБ прочно занимают нишу.
Выбор аккумулятора в зависимости от сферы применения
При покупке устройства обязательно необходимо учитывать задачи, которые будут перед ним поставлены.
Для домашнего использования
Для выполнения несложных домашних работ хватит устройства небольшой емкости 1,5-2 А. При этом напряжение может составлять 12 В. Для дома стоит использовать литий-ионные батареи, которые лучше держат заряд.
Для ежедневного использования на производстве или ремонтных работ
В таких случаях больше подойдет устройство 4-5 А. При этом его мощность должна составлять 18-36 В. Для взаимодействия с прочными поверхностями или работы при отрицательных температурах применяют Ni-Cd батареи. Для манипуляций в тепле больше подойдут литий-ионные виды.
Выбор аккумуляторов для шуруповерта считается сложной задачей
Для ее успешного решения важно учитывать много параметров
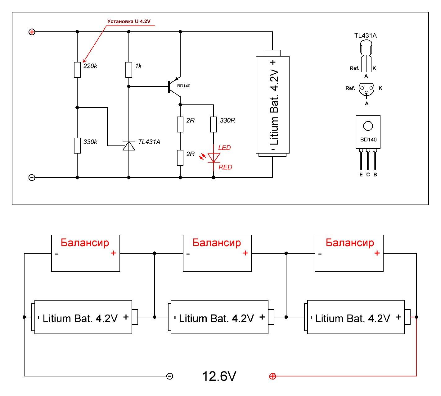
Схемы балансиров для литиевых аккумуляторов
В чем заключается балансировка при сборке батареи последовательно? Когда соединение банок идет противоположными полюсами, напряжение суммируется. Ток протекает одинаковый. По разным причинам разница в емкости может немного отличаться. Но если не поставить преграду, самая малая банка переполнится, то есть перезарядится. Это плохо. При работе ток отбирается в равных количествах. Банка, у которой емкость немного ниже, разрядится настолько, что может выйти из строя, пока другие элементы сборки отдают энергию до нормы.


Балансир представляет схему, которая создает препятствия для прохождения тока в заряженную батарею, направляя ее через дополнительные сопротивления, резисторы. Балансир включает стабилитрон TL431A и транзистор односторонней прямой проводимости BDI 40

Отличные балансиры включены в схему зарядных устройств для литиевых аккумуляторов, которыми широко пользуются. Их маркировка Turnigy Accucel-6 50W 6A и iMAX B6.
Перед вами простая и понятная схема балансировки литиевых аккумуляторов, которую можно сделать самостоятельно.

Никель-кадмиевые аккумуляторы для шуруповерта
В Ni-Cd источниках, электролитом является раствор КОН, а в качестве реагентов выступают кадмий и гидроксид никеля. Отрицательный электрод обрабатывается кадмием и имеет большие габариты, необходимые для поглощения водорода, выделяемого при окислительно-восстановительной реакции. Емкость такого аккумулятора рассчитывается от объема положительного никелевого электрода.
Существенным недостатком никель-кадмиевой конструкции является ощутимый вес устройства, что для ручных электроинструментов имеет значительный минус. Использование кадмия в качестве реагента также не способствует популярности таких аккумуляторов. Кадмий относят к элементам второй группы опасности для здоровья человека.
Такие источники хороши, если инструмент будет использоваться от случая к случаю.
Преимущества и недостатки видов аккумуляторов
При выборе вида аккумулятора нужно ознакомиться с преимуществами и недостатками каждого типа батареи.
Таблица 2. Преимущества и недостатки видов аккумуляторов
| Вид | Преимущества | Недостатки |
| Никель-кадмиевые | морозоустойчивость; нет риска самовозгорания; длительный эксплуатационный период; выдерживают повышенные нагрузки; подлежат восстановлению; возможно хранение в разряженном виде без потери характеристик; можно использовать до полной разрядки | для производства используются токсичные вещества; проблемы с утилизацией; ощутимая масса; наличие саморазряда и эффекта памяти |
| Никель-металлгидридные | практически полное отсутствие эффекта памяти; при изготовлении не применяются токсичные соединения; отсутствие проблем с утилизацией; высокая емкость; малая масса и компактные габариты; повышенная устойчивость к механическим повреждениям | долгое время зарядки; при длительном периоде использования ухудшаются показатели емкости; отсутствие устойчивости к минусовым температурам; хранить можно только в заряженном виде; большая цена |
| Литий-ионные | высокая скорость зарядки; почти нет эффекта памяти; минимальный процент саморазряда; показатель емкости не снижается даже после продолжительного эксплуатационного периода; при производстве не используются токсичные соединения; долговечность | могут взорваться при механическом воздействии; нельзя полностью разряжать, поскольку в этом случае уменьшается эксплуатационный период; нельзя восстановить; при использовании на морозе быстро разряжаются |
| Литий-полимерные | отсутствие эффекта памяти; минимальный процент саморазряда; повышенная емкость; компактные габариты и малая масса; морозостойкость | нельзя разряжать до нуля; маленький эксплуатационный период; высокая стоимость |
Литиевые или никель-кадмиевые аккумуляторы — какие лучше?
На самом деле, вопрос о том, какой аккумулятор лучше для шуруповерта, поставлен не совсем корректно. Все зависит от ситуации и от продолжительности времени, в течение которого будет использоваться инструмент.
Литиевый аккумуляторный блок меньше весит при тех же показателях емкости, что у кадмия. Но это не является основным показателем, исходя из которого следует выбирать аккумулятор для шуруповерта. Безусловно, количество циклов заряда-разряда у кадмиевых элементов в разы меньше, чем у литиевых. Стандарт для Ni-Cd составляет 500, а для Li — 1500, что, безусловно, вначале наводит на мысль о том, что литиевые батареи намного лучше.
При выборе аккумуляторов важно учитывать тот факт, что старение никель-кадмиевых батарей зависит исключительно от выработанных ими циклов, а не от их реального возраста. Срок службы литий-ионных АКБ, в отличие от кадмия, напрямую зависит именно от возраста по годам
Через 5 лет они уже выйдут из строя, даже если ими не пользовались. Никель-кадмиевые батареи, напротив, будут жить долго даже в том случае, если их не использовали год и более.
Например, при покупке шуруповерта, бывшего в употреблении, не стоит брать его с литиевыми аккумуляторами. Есть большая доля вероятности того, что в случае, если инструмент не использовался долгое время, его аккумуляторный блок уже непригоден к использованию. Если же бывший в употреблении «шурик» продается с кадмиевыми аккумуляторами, они могут сохранить до 60% заряда, независимо от того, рабочий был инструмент или нет.
Если шуруповерт используется не очень часто, литиевые аккумуляторы скорее «постареют», чем отслужат свои положенные 1500 циклов. Поэтому для периодического бытового использования нет смысла покупать инструмент с литиевыми аккумуляторами.
Кадмий может служить от 8 до 10 лет, независимо от того, используются батареи, или нет. Он также спокойно может лежать на складе, сохраняя свои свойства, в отличие от лития. Если вы не планируете использовать шуруповерт часто, ответ на вопрос о том, как выбрать аккумулятор, будет кратким и правдивым: выбирайте кадмий.
Кстати, при морозе до -20°С кадмий «ведет» себя лучше, чем литиевые батарейки, которые не любят больших морозов. Литий нужно хранить в заряженном состоянии, как минимум, на 60%. Они нуждаются в постоянной подзарядке, если не используются. В противном случае, они начинают разрушаться.
Таким образом становится ясно, что никель-кадмиевые батареи, по сути дела, ничуть не хуже литиевых. Главный вопрос состоит только в сфере применения обоих видов химических элементов питания. При использовании каждого из них в нужное время и в нужном месте и тот, и другой могут быть одинаково полезны и хороши. О том, как провести замену аккумуляторов в шуруповерте, в том числе с Ni-Cd на Li-Ion, читайте здесь →
Как вам статья?
Мне нравитсяНе нравится
Защита для АКБ и переделка контроллера аккумуляторов.
С аккумуляторами разобрались, продолжаем нашу переделку аккумулятора шуруповерта под Li-ion.
Литию нужен контроллер защиты. Который будет защищать аккумуляторные банки от перегрузки по току, переразряда, перезаряда, а так же балансировать банки при зарядке.
Из тех, что я пробовал по соотношению цена качество, мне больше понравился такой контроллер.
Отлично работает. С нагрузкой справляется. Но есть и свои минусы. Защита не снимается автоматически. Для ее снятия нужно подать напряжение на АКБ ну или просто поставить его на зарядку на пару секунд.
Второй недочет на некоторых шуруповертах может срабатывать защита при резком нажатии на курок шуруповерта, да и вообще настроена она не под наши банки (которые легко справятся с токами и побольше), а исходя из даташита на ключевые транзисторы (которые тоже рассчитаны на больший ток) контроллера защиты аккумуляторов ее можно загрубить.
Оба недочета я исправил следующим образом.

Доработка контроллера литиевых аккумуляторов. На рисунке платы видим два смд резистора с маркировкой R010. Их номинал 0.01 Ом каждый. Они задают на какой ток нагрузки будет срабатывать защита.
Я добавил еще один такой же резистор 0.01 Ом на свой контроллер аккумуляторов см. схему. К нему можно еще добавить пленочный конденсатор, как раз полезно, чтобы при резком нажатии на курок не срабатывала защита.
Верхняя часть схемы отвечает за режим «Power». При включеном положении транзисторные ключи вообще не работают и нагрузки на них нет. Но и защиты тоже. Поэтому этот режим лучше не использовать.
Предохранитель на 15 Ампер в данном режиме осуществляет защиту по току. Ставим на свой вкус. Диод берем по мощнее. У меня стоят два импульсных диода в параллель на 6А каждый (вместе 12А), то что под руку попалось в общем.
Можно подключить маленький цифровой вольтметр, например, такой чтобы следить за контролем разряда.
Я подключил вместо вольтметра самодельный индикатор разряда настроенный на 12В. Его сработка совпадает со сработкой платы защиты при работе в обычном режиме.
Так же для наглядности параллельно индикатору разряда (на схеме это вольтметр) подключил светодиод через 2КОм резистор, чтобы сразу видеть когда включен режим «Power».
Для работы шуруповертом режим «Power» я практически не использую, но он нужен для снятия сработавшей защиты. Просто переключаем туда и обратно и можно крутить дальше.
Банки паяем по схемке ниже:

Запихал все это дело обратно в корпус.

Такой у меня получился переключатель в режим «Power». Он же используется для сброса защиты.

Сзади расположились два индикатора. Красный светодиод оповещает о включенном режиме «Power». Желтый загорается при включенном режиме «Power», когда аккумулятор сядет до 12 вольт.

Так же добавил розетку. USB с напряжением аккумулятора. Главное, чтобы ни кто по ошибке не вставил телефон подзарядить:) Использую на стройке для прослушивания адаптированного приемника и светодиодной лампы.
Уже месяц тестирую новую переделку аккумулятора под литий, теперь мне все нравиться. АКБ долго не садиться. Шурик легко справляется с большими нагрузками.
Осталось еще одно. Быстрая зарядка, как в топовых моделях:)
Положительные и негативные стороны литиево-ионных аккумуляторов
Технологии аккумуляторов непрерывно модернизируются и улучшаются. Например, сейчас широко распространяется применение литий-феррофосфатных катодов, вместо кобальтата и никелата лития, изменяющих некоторые характеристики элементов питания в лучшую сторону и снижающих цену товара.
Преимущества
- Высокая весовая и объемная плотность энергии.
- Напряжение питания отдельного элемента (3,6 В) выше, чем у аккумуляторов на основе свинца или никеля.
- Быстропротекающий процесс заряда, за 0,5-0,6 часа около 90% емкости.
- Изрядный ресурс, более 1000 циклов разряда/заряда.
- Самопроизвольный разряд не более 5% емкости за месяц.
- Конструктивные материалы химически безопасны при эксплуатации и утилизации.
Негативные аспекты конструкции устройства
- Быстрое развитие процесса старения батареи, через 5 лет резко изменяются характеристики в худшую сторону как при активном использовании, так и при обычном хранении.
- Использование сложных систем контроля и управления батареей, приводящих к удорожанию товара.
- Механические повреждения или эксплуатация аккумулятора без управляющей платы, может привести к взрыву.
Как и любое другое техническое приспособление, аккумулятор любит уход и заботу. Чем выше температура хранения, тем активнее идет деградация характеристик литий-ионного накопителя, оптимально хранение при температуре 0-20 °C. Заряжать батареи рекомендуется тоже только при плюсовой температуре.
Общие правила
Существует ряд правил, продлевающих срок службы любого аккумулятора при вынужденной отправке её на длительное хранение:
- При использовании источника питания с длительным перерывом необходимо несколько раз провести полный цикл разряда-заряда элемента;
- Температура окружающего воздуха в складском помещении не должна опускаться ниже 10 градусов тепла;
- Продлению срока службы находящегося в покое аккумулятора способствует периодическая зарядка и полная разрядка источника тока – не реже одного раза в шесть месяцев;
- Если электроинструмент не планируется использовать в ближайшее время, то батарею необходимо отсоединить от него и очистить от всех видимых загрязнений.
Хранение никель-кадмиевых аккумуляторов
При нерегулярном использовании электроинструмента никель-кадмиевые(NiCd) аккумуляторы разумнее хранить в разряженном состоянии. Эти элементы обладают специфичным свойством – высоким уровнем саморазрядки. Поэтому при хранении полностью заряженная батарея с течением времени самостоятельно разрядится: каждый месяц остаточный уровень заряда будет снижаться на 8-10%.
Читать также: Металлографические исследования металлов и сплавов
Соблюдение простых рекомендаций по длительному хранению без дела никель-кадмиевых элементов позволит получить полностью работоспособный источник тока после полной зарядки. Основные правила таковы:
- 3-4 полных цикла зарядки с последующей разрядкой элемента;
- Температурный режим в помещении для хранения не ниже 10 градусов тепла.
Хранение литий-ионных аккумуляторов
Литий-ионные(Li-ion) источники тока отличаются чувствительностью к температурному режиму и остаточному заряду при отправке их на продолжительное хранение. От этого напрямую зависит доступный уровень заряда при начале использования.
Для литиевых аккумуляторов шуруповерта придерживаются следующих правил:
- Исключают возможность заморозки – при использовании холодильника в качестве места для хранения размещают в основном отсеке, а не в морозильной камере;
- Оптимальный температурный режим варьирует в пределах от 1 до 25 градусов тепла;
- Перед отправкой на хранение разряженный элемент подзаряжают до уровня 40%, это позволит полностью восстановить заряд при необходимости использования шуруповерта.
Мобильность шуруповерта на аккумуляторах имеет один недостаток – они разряжаются. Соблюдение рекомендаций по хранению элементов питания увеличивает срок их службы без потери функциональности. При этом обязательно учитывают тип батареи, применяемой в шуруповерте. Никель-кадмиевые элементы требуют полной разрядки, а литий-ионным батареям такая процедура только повредит.
Всем привет! В Сети часто спрашивают, как хранить аккумуляторы шуруповерта правильно, чтобы они не вышли из строя раньше времени. В этой статье я попробую дать ответ на поставленный вопрос.
В свое время я тоже задался этим вопросом и мне пришла в голову одна замечательная мысль: «А почему бы не посмотреть в инструкции по эксплуатации какого-либо шуруповерта?». С этой «гениальной» мыслью я взял инструкцию от Макиты и… нашел в ней лишь общие слова
Ну это про то, что хранить нужно так, чтобы контакты аккумулятора не могли быть случайно замкнуты скрепкой, монетой или другим металлическим предметом, что хранение должно быть в условиях, где температура воздуха не превышает 50 градусов, ну и тому подобное, что тоже конечно важно, но вроде и так понятно
А всех то интересуют примерно такие вопросы:
- с каким уровнем заряда нужно оставлять на хранение аккумуляторы?
- их нужно обязательно оба вынимать из шуруповерта или один можно оставить вставленным?
- как долго можно хранить без перезарядок?
Читать также: Обозначение цинка в таблице менделеева
В итоге, пересмотрев инструкции от разных производителей, мне удалось найти кое-какую полезную информацию. Причем даже если смотреть в инструкции разных шуруповертов одного производителя, но отличающихся типом аккумулятора, то она будет одинакова. При этом, если производитель считает, что надо указать какую-то особенную информацию для тех или иных типов батарей, то ее указывают, но в целом для всех типов условия в основном одинаковые.
Вот, например, что пишет фирма AEG:
А вот информация от DeWalt:
Или вот Макита для любых типов аккумуляторов дает универсальный совет, перезаряжать батареи каждые полгода хранения, если они так долго лежат без дела.
В общем что можно сказать, основываясь на указанной от производителей информации? Давайте по порядку.
Рейтинг лучших аккумуляторов 18650
| Место | Модель | ||
| 1. | Аккумулятор Li-Ion 2500 мА·ч SAMSUNG INR18650-25R 1 шт | Цены | Обзор |
| 2. | Аккумулятор 18650 Samsung INR18650-25S, 2500мАч 35А | Цены | Обзор |
| 3. | Аккумулятор Li-ion SONY US 18650 VTC5 2600 mAh 30 A 3.7В | Цены | Обзор |
| 4. | Аккумулятор Li-ion SONY US 18650 VTC5A 2600 mAh 35 A 3.7В (1шт.) | Цены | Обзор |
| 5. | Аккумулятор Li-ion SONY US 18650 VTC6 3000 mAh 30 A 3.7В (1шт.) | Цены | Обзор |
| 6. | Аккумулятор LiitoKala 18650 Li-ion 3.7В 3400mAh незащищенный (NCR18650B) 5 шт. | Цены | Обзор |
| 7. | Аккумулятор LiitoKala HG2 18650 Li-ion 3.7В 3000mAh незащищенный 5 шт | Цены | Обзор |
| 8. | 18650 3350мАч Panasonic NCR18650B 3,6В незащищенный Li-Ion аккумулятор | Цены | Обзор |
Никель-кадмиевые аккумуляторы для шуруповерта
В Ni-Cd источниках, электролитом является раствор КОН, а в качестве реагентов выступают кадмий и гидроксид никеля. Отрицательный электрод обрабатывается кадмием и имеет большие габариты, необходимые для поглощения водорода, выделяемого при окислительно-восстановительной реакции. Емкость такого аккумулятора рассчитывается от объема положительного никелевого электрода.
Существенным недостатком никель-кадмиевой конструкции является ощутимый вес устройства, что для ручных электроинструментов имеет значительный минус. Использование кадмия в качестве реагента также не способствует популярности таких аккумуляторов. Кадмий относят к элементам второй группы опасности для здоровья человека.
Такие источники хороши, если инструмент будет использоваться от случая к случаю.

Шуруповерт не запускается – как решить вопрос
При проверке работы шуруповерта при наполовину заряженном аккумуляторе, двигатель запускался даже под нагрузкой стабильно. Но когда он был заряжен полностью, то шуруповерт, даже на холостом ходу, запускался только после многократного нажатия на клавишу включения.
Полазил щупом осциллографа по плате BMS и выяснил, что срабатывает защита по току. Дело в том, что в момент пуска двигателя шуруповерта сопротивление его обмоток определяется активным сопротивлением проводов и составляет десятки Ом. Поэтому пусковой ток в первый момент может составлять и сотню ампер.
Для исключения ложных срабатываний защиты в плате BMS обычно предусмотрена задержка ее срабатывания около 100 ms, что очевидно для данного шуруповерта оказалось недостаточно. Для стабильного запуска двигателя потребовалось увеличить задержку для срабатывания защиты до половины секунды (500 ms). Электрической схемы платы не было, поэтому решил увеличить время задержки методом научного тыка.
Предстояло найти точку в схеме, к которой припаять вывод конденсатора относительно минуса или плюса аккумуляторов. Для этого был взят конденсатор емкостью 0,47 mF и к одному из его концов припаян тонкий проводок. Второй его конец был припаян к отрицательному выводу аккумуляторов.

Затем свободным концом конденсатора производилось последовательное прикосновение ко всем выводам сопротивлений и конденсаторов, и каждый раз нажималась клавиша пуска двигателя на шуруповерте. Перед каждым следующим прикосновением выводы конденсатора замыкались, чтобы его разрядить и исключить повреждение схемы.

Но точку относительно минуса найти не удалось. Поэтому свободный конец провода был припаян к положительному выводу аккумулятора и проделана такая же операция, которая увенчалась успехом. Прикосновение вывода конденсатора к точке, указанной на фотографии двигатель шуруповерта стал запускаться уверенно даже под нагрузкой.

Для надежности решил увеличить емкость конденсатора до 2,2 mF. Он был одним концом припаян непосредственно к положительному выводу аккумулятора, а второй вывод подсоединен к левому выводу резистора 1 кОм с помощью проводника.
Возможно, есть и более рациональное решение, но проверка шуруповерта в работе показала эффективность установки дополнительного конденсатора. Двигатель как на холостом ходу, так и под нагрузкой запускался безотказно.
За $10 и пару вечеров удалось вернуть в строй, казалось бы, бесполезный шуруповерт. Надеюсь, что мой опыт поможет многим решиться на восстановление работоспособности заброшенных шуруповертов и других аккумуляторных инструментов.
Переделка шуруповерта на литиевые аккумуляторы 18650 14 В
При переделке шуруповертов разной мощности и фонариков с Ni-Cd на Li-ion, чаще используют аккумуляторы форм фактор 18650. Они легко встают в контейнер или гнездо, так как вместо двух-трех родных устанавливают один литиевый. Переделка АКБ шуруповерта должна вестись с учетом особенностей литиевых аккумуляторов на 18650.
Этот вид источников энергии не переносит глубокий разряд и излишний заряд. Значит, необходимо использовать платы управления величиной напряжения. Так как каждая батарея имеет свой характер, их заряд корректируется балансиром. Смысл переделки шуруповерта с напряжением на 14,4 В заключен в создании прибора с использованием литиевых аккумуляторов для облегчения ручного инструмента и повышения его работоспособности. Больше всего для этих целей подходят литиевые аккумуляторы 18650.

При подборе комплектующих, следует учесть, пусковой ток шуруповерта высок, необходимо выбрать соответствующий BMS на нужное количество банок и не менее чем на 30 А. Для переделки зарядки шуруповерта на литиевый аккумулятор необходимо запастись хорошим паяльником, не кислотным флюсом и толстыми проводами для выполнения перемычек.
Комплектация:
- Литий-ионные банки в количестве 4 шт.
- Контроллер li-ion аккумулятора на 4 банки, хорошо подходит CF-4S30A-A. В нее встроен балансир, контролирующий заряд каждого элемента.
- Термоклей, флюс для паяния ТАГС, припой.
- Термостойкий скотч;
- Соединительные перемычки или толстый провод в изоляции сечением не менее 0,75 квадрата, порезанный для мостиков.

Порядок работы по переделке шуруповерта под 18650:
- Разобрать корпус и извлечь из контейнера связку из 12 Ni-Cd элементов.
- Убрать гирлянду, оставив разъем с выводами «+» и «-» . Вместо термодатчика установится термопара от контроллера.
- Спаять сборку, учитывая, что нельзя использовать кислоту, только нейтральный флюс и чистый припой. В период соединения нельзя разогревать крышки. Работать точечно.
- Подключить балансировочные точки к контроллеру, согласно схеме. На плате разъемы предусмотрены.
- Соединить сборку с выводами плюса и минуса.
- Проверить работоспособность схемы. Если все работает, собранную АКБ, контроллер разместить в гнезде, закрепить с помощью герметика.
Если ЗУ не универсальное, потребуется дополнительная переделка. Шуруповерты на 12 V с универсальным зарядным устройством собирают так же, но используется защитная схема подключения 3х18650 3,7 В на литиевые аккумуляторы. Точно так же переделывается отвертка с использованием комплекта АКБ 18650 в количестве 2 элементов.
Зарядное устройство для АКБ шуруповерта своими руками
Если ваша зарядка для шуруповерта вышла из строя, или вы переделали аккумулятор инструмента, заменив NiCd батареи на Li-Ion элементы, то вам потребуется обзавестись новым зарядным устройством. Ниже предоставлена схема зарядного устройства, способного обеспечить зарядный ток, подходящий для любого типа АКБ.

Данное зарядное устройство является генератором тока, в основе которого находится транзистор VT2. Последний получает питание от выпрямительного моста. Мост, в свою очередь, подключен к понижающему трансформатору, имеющему необходимое выходное напряжение. У данного трансформатора должна быть хорошая мощность, чтобы он мог работать длительное время без перегрева, обеспечивая необходимый ток. В противном случае трансформатор может перегореть. Напряжение, выдаваемое трансформатором, не должно быть выше 27 В.
Ток заряда регулируется резистором R1 (аккумулятор для шуруповерта должен быть подключенным). Он должен оставаться постоянным на протяжении всего процесса зарядки. Резистор R3 предназначен для ограничения максимального тока. Светодиод VD6 будет гореть до тех пор, пока идет заряд. Когда процесс зарядки будет подходить к концу, свечение светодиода начнет уменьшаться, и он погаснет.
Все элементы электронной схемы устанавливаются на печатную плату из текстолита, покрытого слоем медной фольги. Диоды, указанные в схеме, можно заменить диодами, извлеченными из старой радиоаппаратуры, КД202 или Д242. Детали на плате нужно разместить таким образом, чтобы не было пересечений. Высокая плотность размещения деталей не нужна. Если вы между ними оставите по 3-5 мм, то и паять будет легче. Обязательно установите транзистор на радиатор с площадью не менее 20-50 см2.
Исходя из размеров платы, потребуется изготовить корпус (можно из пластика), используя клеевой пистолет. В таблице ниже дан весь перечень необходимых радиодеталей.

Если вы соберете зарядное устройство, придерживаясь данной схемы, то получите надежную, простую и недорогую зарядку для вашего шуруповерта.
Шуруповерт с Ni-Cd или Li-Ion аккумулятором. Что выбрать?
В этой статье мы попытаемся осветить только один вопрос – в чем отличие Ni-Cd (Никель-Кадмиевых) и Li-Ion (Литий-Ионных) аккумуляторов.
В линейке аккумуляторных шуруповертов Bosch есть две модели заслужившие своими характеристиками отличную репутацию у потребителей, как надежные, удобные и долговечные инструменты. 1. Аккумуляторная дрель-шуруповерт Bosch GSR 12-2 с Ni-Cd аккумулятором; 2. Аккумуляторная дрель-шуруповерт Bosch GSR 10,8-2 с Li-Ion аккумулятором.
Однако новичок в использовании аккумуляторной техники порой задается одним из самых существенных вопросов в выборе шуруповерта – с какой брать батареей? Рассмотрим основные преимущества и недостатки Ni-Cd (Никель-Кадмиевых) и Li-Ion (Литий-Ионных) аккумуляторов.
К основным преимуществам Ni-Cd аккумуляторов относятся:
· низкая стоимость;
· работа в широком температурном диапазоне и устойчивость к ее перепадам (например, Ni-Cd аккумуляторы могут заряжаться при отрицательной температуре, что делает их незаменимыми при работе в условиях крайнего севера, что в наших широтах не особенно актуально); · они могут отдавать в нагрузку значительно больший ток, чем другие виды аккумуляторов; · устойчивость к большим токам заряда и разряда; · легко восстанавливаются после длительного хранения.
Недостатки Ni-Cd:
· наличие эффекта памяти — если регулярно ставить не до конца разряженный аккумулятор на зарядку, его емкость будет снижаться за счет роста кристаллов на поверхности пластин и других физико-химических процессов; · кадмий — очень токсичное вещество, поэтому производство Ni-Cd аккумуляторов плохо сказывается на экологии.
Также возникают проблемы с переработкой и утилизацией самих аккумуляторов; · низкая удельная емкость — количество энергии, которой должен обладать полностью заряженный аккумулятор. Принято выражать ампер-часах (Ач); · большой вес и габариты по сравнению с другими типами аккумуляторов при одинаковой емкости; · высокий саморазряд (после заряда за первые 24 часа работы теряют до 10%, а за месяц — до 20% запасенной энергии).
К основным преимуществам Li-Ion аккумуляторов относятся:
· минимум в 2 раза большая удельная емкость;
· очень низкий саморазряд; · отсутствие эффекта памяти; · возможность дозарядки в любой момент; · большое количество циклов «заряда-разряда» (при правильной эксплуатации они выдерживают более 2000 циклов); · экологическая чистота производства и безопасность в эксплуатации.
Недостатки Li-Ion:
· подвержены старению; · низкая устойчивость при работе в условиях низких температур; · требуют использования только оригинального зарядного устройства; · высокая стоимость.
Типы батарей
Сегодня существует довольно много эффективных аккумуляторов, которые могут использоваться в шуруповертах. При этом все они обладают определенными плюсами и минусами. Итак, как подобрать аккумулятор для шуруповерта?
Никель-кадмиевые и никель-металлгидридные АКБ
Многих людей интересует, какой же аккумулятор лучше li-ion или ni-cd для шуруповерта. Для выбора необходимо разобраться в их плюсах и минусах.
Никель-кадмиевые изделия принадлежат к категории щелочных. Они обеспечивают стабильную мощность и не греются.
Основным минусом изделий считается высокая токсичность кадмия. К тому же они обладают явно выраженным эффектом памяти. Потому изделия приходится заряжать после полной разрядки. К преимуществам моделей относят стабильное функционирование даже в мороз, быструю зарядку, небольшой вес.
Никель-металлогидридные (Ni-MH) изделия появились чуть позже. Они не подразумевают применения токсичного кадмия. При этом к основным минусам изделий относят нагревание составляющих, небольшой диапазон температур, потери емкости при полной разрядке.
Литий-ионные батареи и их преимущества
Эти батареи считаются новой разработкой. Они не относятся к щелочным элементам и стремительно вытесняют с рынка Ni-Cd и Ni-MH.
К преимуществам таких изделий относят следующее:
- отсутствие эффекта памяти;
- высокая емкость;
- невысокие параметры саморазряда;
- быстрая зарядка;
- высокие показатели пожарной безопасности;
- высокая энергоемкость.
При этом к недостаткам таких изделий относятся высокая цена, потребность в обеспечении определенных условий хранения, ограниченный срок эксплуатации. Также приходится иметь специальные зарядные устройства в зависимости от вида аккумулятора.
Литий-ионные батареи имеют много плюсов
Как правильно хранить
Перед использованием обязательно читайте инструкцию к прибору.
Никель — кадмиевые аккумуляторы перед хранением разрядите, но не полностью, а так, чтобы шуруповёрт работал не в полную силу. После длительного хранения раскачайте баратею так же, как перед первым использованием.
Видео: Достоинства, недостатки, эксплуатация и хранение никель — кадмиевых аккумуляторов
https://youtube.com/watch?v=nDiruTHCDh0
Никель — металлогидридные аккумуляторы перед хранением зарядите полностью. Если не пользуетесь более одного месяца, периодически подзаряжайте. После длительного хранения поставьте не заряд на сутки.
Литий — ионные аккумуляторы можно заряжать в любое время. У них самый низкий ток саморазряда. Главное, не разряжайте их полностью. Если во время работы инструмент перестал работать в полную силу, не рискуйте. Зарядите батарею.
Как видите, ремонт батареи не так уж и сложен. Если правильно провести диагностику, то можно самостоятельно ремонтировать все виды аккумуляторов.
Ремонт зарядной станции
Своими руками устраняют простые неисправности. Пример ремонта показан на станции 12В ДА-10/12ЭР для литий-ионных батарей напряжением 12 В, ток 1,8 А. Прибор состоит из понижающего трансформатора, четырехдиодного моста, сглаживающего пульсацию конденсатора. Светодиоды сигнализируют о подключении питания, начале и конце заряда.
Если не загорается индикатор включения, проверяют первичную обмотку трансформатора. Для этого измеряют тестером сопротивление, коснувшись щупами штырей вилки. Если есть обрыв, вскрывают корпус. Возможно, сгорел сетевой предохранитель, который меняют.
На некоторых моделях ЗУ установлен тепловой предохранитель. Он находится сверху первичной обмотки трансформатора под изоляцией, разрывает цепь при температуре +120…+130°С. Восстановление невозможно, поступают другим образом: пайкой соединяют концы обмоток. После этой операции трансформатор не защищен от короткого замыкания, поэтому лучше поставить сетевой предохранитель.
При целой первичной обмотке прозванивают вторичную и диоды. Один конец полупроводников выпаивают, подключают омметр, меняя положение щупов. Исправный диод показывает при одном подключении обрыв, при другом – КЗ. Перегоревшая первичная обмотка ремонту не подлежит – меняют трансформатор.
Если обнаружены неисправные диоды, устанавливают новые. Одновременно меняют и конденсатор: если в нем высыхает электролит, диоды перегружаются, сгорают.
Под увеличительным стеклом осматривают плату. Ликвидируют обнаруженные трещины, нарушенные контакты. Если все принятые меры не помогли, обращаются в мастерскую.

































![§ 26. выбор баз и приспособления к станкам [1968 орнис н.м. - основы механической обработки металлов]](https://lab-metr.ru/wp-content/uploads/6/f/6/6f6796e01a5358c83d0529e695fd1c74.jpeg)



